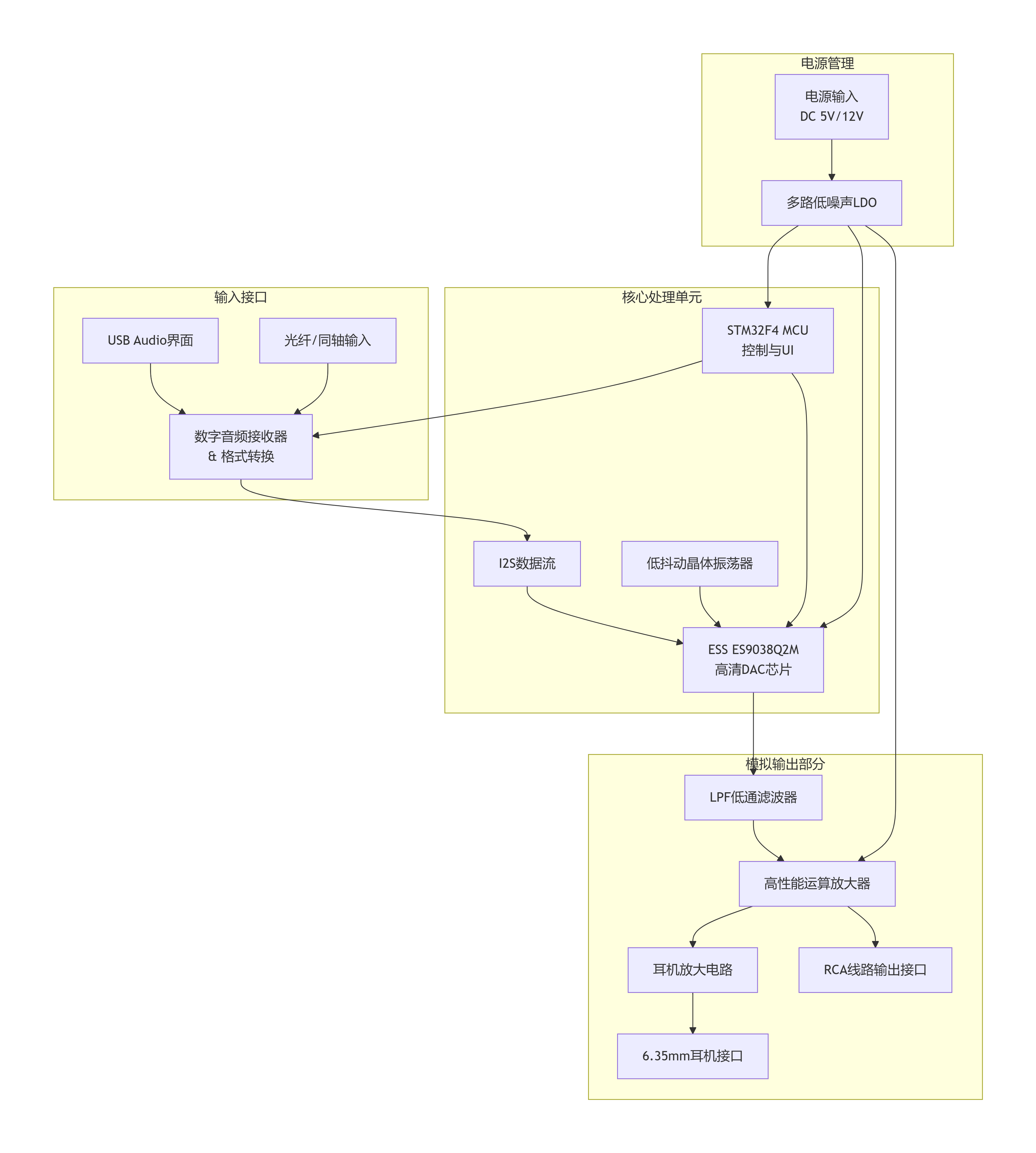
高保真音频解码方案

高保真音频解码方案 高保真音频解码方案

2 级---1  高保真音频解码方案.png

上一篇:暂无 下一篇:暂无